一、访客系统入口
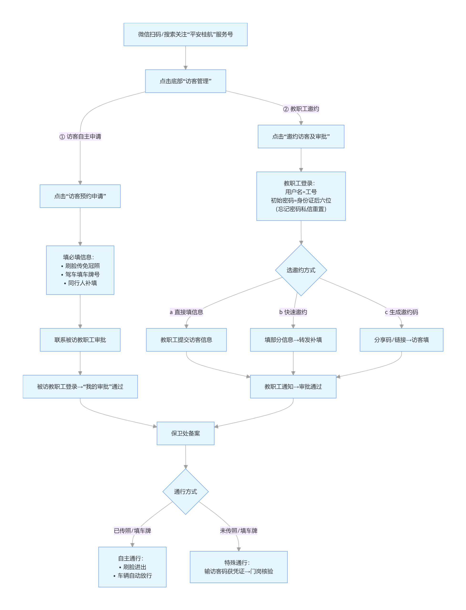
微信扫码或搜索关注“平安桂航”微信服务号,点击底部“访客管理”,系统支持两种角色申请:①访客自主提交申请;②由校内教职工代为发起邀约。(见图1)
二、两种申请方式
1.方式一:访客自主申请。由访客点击“访客预约申请”填写信息并提交,访客联系被访教职工审批(被访教职工参照方式二登录系统点击“我的审批”进行审批。教职工关注服务号并登录访客系统后,后续有被访申请的,微信服务号将自动推送待审批信息通知),保卫处完成备案即可通行。
2.方式二:教职工邀约访客。由校内被访教职工点击“邀约访客及审批”登录系统进行访客邀约(访客信息由被访教职工填写并提交)或快速邀约(被访教职工填写部分信息后,转发给访客补充完善个人信息,访客补充后微信服务号通知教职工审批信息)或生成个人邀约码(分享二维码或复制链接给访客填写信息,访客填写后微信服务号通知教职工审批信息)(见图2),保卫处完成备案即可通行。
(教职工登录系统方式:点击“邀约访客及审批”,用户名为工号,原始密码为身份证后六位,首次登录后需修改密码。忘记密码或无法登录的,请将个人姓名、工号、身份证号私信留言给“平安桂航”服务号或发送至邮箱:bwc@guat.edu.cn,申请重置密码)。
三、信息填报要点
1.填写准确信息,带*号字段均为必填项,请务必核对照片、车牌号等核心信息。
(1)若需刷脸自助通行,需上传个人近期免冠正面照(也可自行拍照上传。照片原则上采用纯色背景、免冠、不逆光、不遮挡额头和眉毛,避免因模糊导致刷脸失败)。
(2)若需驾车自助通行,必须准确填写并核对车牌号。新能源车牌号输入方框位数不够的,可点击末尾“新能源”方框补充位数。
2.特殊需求灵活处理:若访客无法提供身份证号的,可在“证件类型”选择“其他”并填写手机号。
3.多人同行时,在页面底部“同行访客信息”处添加补充信息。
四、通行方式
1.自主通行方案:审批备案通过后,审批时间段内各校门均可不限次通行。已上传照片的访客可直接刷脸进出;已提交车牌号的车辆,校门车闸将自动识别放行。
2.特殊通行方案:未提供照片或车牌号的访客,需出示“通行凭证”(进入该微信服务号的“来访预约成功通知”详情页,输入系统生成的访客码获取动态凭证),交由门岗安保核验后通行。(见图3)
五、注意事项
1.信息填写:车辆信息、同行人名单需在申请时一次性补充完整,审批后不可修改。如申请被驳回的,请根据驳回意见重新申请。访客一次预约最长时间为7天。
2.车辆进校:有车辆进校的,务必提供驾驶人员准确手机号,以备紧急情况下联系挪车等事宜。
3.来访申请要求:被访人目前仅限校内在职教职工,填写时可通过姓名精准搜索,确保关联无误。入校时间建议提前半天提交申请,避免临时审批延误。注:系统0:00-5:00暂停访客申请 。
六、问题反馈
1. 若遇系统故障或特殊情形时,仍可通过原有方式联系保卫处报备,或由教职工出示“i桂航”等身份信息证明陪同访客入校。
2. 系统运行期间,如遇任何疑问,请联系保卫处处理:5885110、5885310。为持续优化体验,欢迎通过服务号留言或发送意见建议至保卫处邮箱bwc@guat.edu.cn。

附件:一图读懂操作流程
